MP3 Lejátszók.
PJRC MP3 Player (HDD)
ROB's MP3 Player (HDD)
Yampp 3 USB IDE MP3 Player
Yampp 7 Compact Flash MP3 Player
Frank's MP3 Player, withU SB2 & IDE
Micronics MP3 Player For SD Card

-------------------------------------------------------------------------------------------
Előerősítők Meghajtások.

Előerősítő + 2ch Equalizer TDA1524 IC-vel
Előerősítő + 2ch Equalizer NE5532 IC-vel
Előerősítő + 2ch Equalizer LM1036 IC-vel
Előerősítő + 2ch Equalizer LM4610 IC-vel
Előerősítő HIGH-END Széria
Előerősítő + Digitális Hangerőszabályzó
Erősítő Hangkártyához 4ch
Előerősítő Class-A Széria
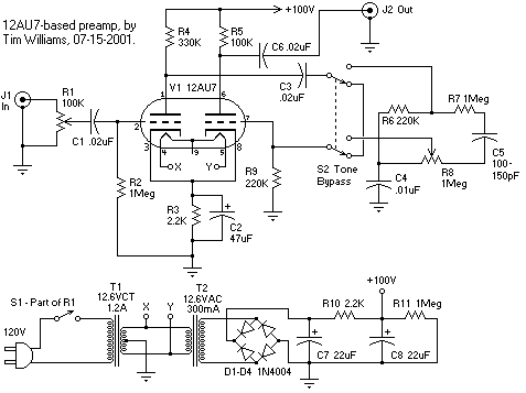
Előerősítő 12AU7 Elektroncsővel
Előerősítő ECC82 és ECC81 Elektroncsővel
Előerősítő ECC88 Elektroncsővel
Előerősítő Lemezjátszóhoz 12SL7 és 12SN7 Elektroncsővel
Előerősítő Lemezjátszóhoz ECC83 Elektroncsővel (3 Különböző rajz)
Előerősítő ECC82 Elektroncsővel (Hampton)
Előerősítő (ESP)
Előerősítő Kis Torzításu Asszimmetrikus
Előerősítő TDA7336 IC-vel + Processor
Előerősítő Mikrofonhoz NE5532 IC-vel
Előerősítő Mikrofonhoz
Erősítő Fejhalgatóhoz (HiFi) (ESP)
Erősítő Fejhalgatóhoz (TL072 + BC338 & BC328) + Nyákterv
Erősítő Fejhalgatóhoz
Erősítő Fejhalgatóhoz LM4841 IC-vel
Erősítő Fejhalgatóhoz TDA1308 IC-vel
Erősítő Fejhalhatóhoz (SDS Labs)
Erősítő Fejhalgatóhoz CLASS-A
Erősítő Fejhalhatóhoz CLASS-A
Erősítő Fejhalgatóhoz TP5228 IC-vel

Equalizerek.

Equalizer Linwitz Atív SUB-hoz
Equalizer Parametrikus Aktív Sub
Equalizer 2ch Graphic TDA4290 IC-vel
Equalizer 3ch Baxandall
Equalizer 3ch Graphic
Equalizer 3ch Parametric
Equalizer 3ch + Hangprocesszor SUBWOFER Vezérlővel I2C-buszos Graphic TDA7429 IC-vel
Equalizer 2x5ch Graphic CXA1352 IC-vel
Equalizer 5ch Graphic
Equalizer 5ch Graphic
Equalizer 5ch Graphic LA3600 IC-vel
Equalizer 7ch Graphic AN7337 IC-vel
Equalizer 7ch Graphic LA3605 IC-vel
Equalizer 7ch Graphic LA3607 IC-vel
Equalizer 2x5ch I2C-buszos Graphic TDA7317 IC-vel
Equalizer 2x7ch Graphic STK301 IC-vel (Mikrokontroller-es)
Equaliser 10ch Graphic
Equalizer 10ch Graphic
Equalizer 10ch Graphic DSP56001 IC-vel
Equalizer 23ch Graphic
Equalizer 23ch Expandable Graphic

Crossoverek.

2 Utas Aktív Crossover
3 Utas Aktív Crossover
2 Utas 12dB/Okt Linkwitz Aktív Crossover
6dB/Okt 2ut Aktív Crossover
12dB/Okt 2ut Aktív Crossover
12dB/Okt 3ut Aktív Crossover
24 dB/Okt 2/3-ut Linkwitz-Riley Aktív Crossover
3 Utas Crossover 24dB/okt
Aktív Szűrőkapcsolások
Subwoofer Crossover
Aktív SUBWOFER Cross Frekiszabályozással
Bass Summing Sub woofer Crossover
SUB Crossover

Mixerek.

Külső Keverő Hangkártyához
Univerzális Előerősítő Mixer
2 CH Professional Mixer
Profi 6 Csatornás Mixer
Ez Egy Profi Keverő !!!!!!!
Mini Stereo AUDIO MIXER MIC-LINE
Univerzális Előerősítő / Keverő

Hangerőszabályzók.

Digitális Hangerőszabályzó (Sztereó)
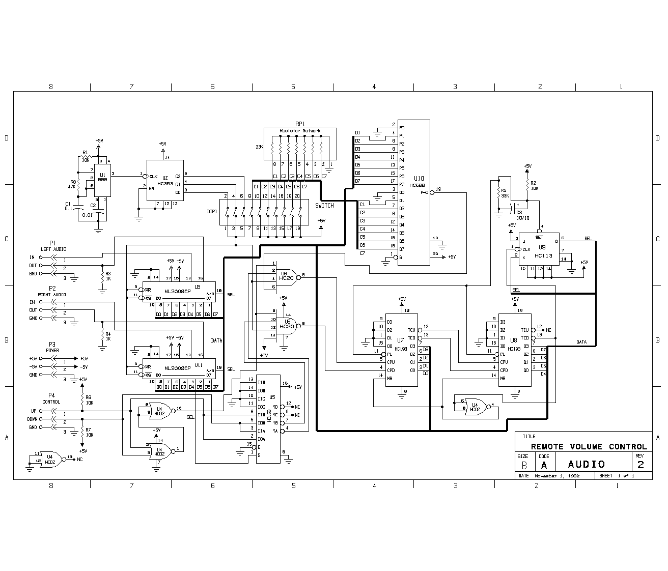
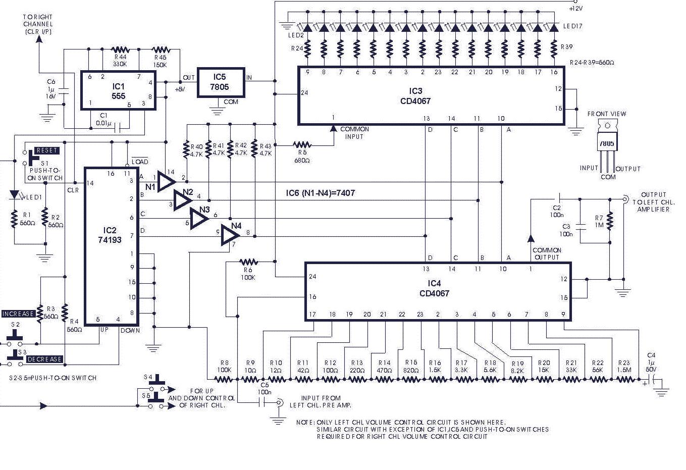
Stereo Remote Volume Control
Digitális Hangerőszabályzó THAT2181 Ic-vel
Hamgerő Szavályzás CXA1846 IC-vel
Digitális Hangerőszabályzó
Digitális Hangerőszabályzó MAX5440 IC-vel
Volume Control - Audio Fader
Volume Control - Dallas APP88
Volume Control - Dallas DS1802 Dual Audio Taper Potentiometer
Volume Control - Programmable Gain Amplifier
Use Rotary Potentiometer To Drive Solid-State Volume Control

Egyéb Dolgok.

48v-os Fantomtáp Mikrofonhoz
Analóg Jelprocesszor CXA2027 IC-vel
Audio Millivoltmeter
Asszimetrikus-ról Szimmetrikusra És Fordítva (Átalakító)
Balanced Zen Line Stage
Bemenetválasztó TDA1029 IC-vel
CLIP Indikátor Végfokokhoz
DI-BOX
Digitális Hangprocesszor TDA7309 IC-vel
Digitális Késleltetés Surround Hangzáshoz M65830 IC-vel
Dinamka Processor
Dolby B/C AN7374 IC-vel
Dolby Pro-Logic SSM-2125 IC-vel
Expander Gate
Expander
Fast Audio Peak Limiter
Fázisfordító
FET Audio Switch
Infravörös Fejhalgatő
Kisteljesítményü FM Jeladó
Limiter Végfokhoz 1
Limiter Végfokhoz 2
Microphone Circuit Test Oscillator
MP3 Lejátszó (Egész egyszerü)
MPX Stereo Decoder LM1800 IC-vel
MPX Stereo Decoder TDA1578 IC-vel
Surround Sound 1
Surround Sound 2
Surround Sound Decoder
Stereo Width Controllers
Surround Szabályzó CXA1673 IC-vel
Surround Szabályzó uPC1892 IC-vel
S/PDIF Jelből Sztereo Anlójel
Subwoofer Phase Controller
Sztereo Compressor
Sztereo Compressor SSM2120 IC-vel
Sztereo Dekoder TCA4500 IC-vel
Sztereo Multiplex Demodulátor AN7411 IC-vel
Viszhangosító 1
Viszhangosító 2
Zajgenerátor