Van egy nagyon hasznos, okos kis IC (integrált áramkör), amelyik tulajdonkppen nem más, mint egy
"áramszaggató". Ez a gyakorlatban azt jelenti, hogy a befolyó áramot kb. négyszögjel formájában
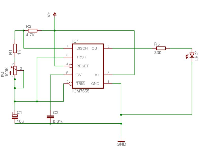
megszakítja, majd újra folyni engedi. Egy szimuláló program segítségével (Electonics Workbench)
készítettem ezt az ábrát, ami szemléletesen mutatja a kapcsolás lényegét:

A kapcsolás lényege az 555 jelű integrált áramkör, melynek adatlapja
>>> itt <<< található.
Már a rajzokból is kiderül, hogy ez egy 8 lábú IC, amely a NYÁK lemezbe könnyen beileszthető,
de - IC-k esetében - én mindig foglalatot használok. Ez több szempontból is szerencsés:
Egyrészt, ha az IC meghibásodik (akár a használat okán, akár a mi ügytelenségünk miatt),
akkor így sokkal könnyebb kicserélni.
Másrészt, mert így nem az IC-t terheljük a forrasztások során óhatatlanul fellépő
nagy hővel, hanem a kevésbé értékes foglalatot.
Az IC-t csak akkor kell a helyére illeszteni, amikor a teljes áramköri lap készen van,
tehát kezdődhet az élesztés.
Ez az IC rengeteg feladatra alkalmas, mivel a frekvencia, amivel az "áramot szaggatja",
nagyon tág határok között változtatható. A környező alkatrészek megfelelő méretezésével
(ellenállások, kondenzátorok) a frekvencia a hallható hanghoz szükséges kHz-es tartománytól
akár a napi egy kapcsolás tartományig terjedhet.
(A Hz, mint tudjuk, az egy másodperc alatt bekövetkező változások száma, nagyon lesarkítva
persze a megfogalmazást. Tehát a kHz azt jelenti, hogy egy másodperc alatt 1000 ilyen
periódus-változás következik be.)
Az 555 típusú IC rendkívül elterjedt típus, ezért aztán több olyan program is született,
amellyel a frekvencia beállítható, a nélkül, hogy forrasztgatni, és kísérletezni kellene.
Az általam használt program >>> innen letölthető <<<
Telepíteni kell, a setup.exe fájllal, és utána kitűnően használható!
Természetesen az elektronikában nem ez az egyedüli szoftver, így a már említett
Electronics Workbench is nagyon hasznos. Ez az elkészített kapcsolások tesztelésére,
iletve a műödésük modellezésére szolgál.
(Mivel nem vagyok kőszívű, ezt is feltettem a honlapra. Letölthető: >>> innen <<<
Telepíteni nem kell, csak kicsomagolni, és a wewb32.exe fájllal indul.)
No de térjünk vissza az 555-öshöz!
Ha "csak" ennyit tudna ez a kis IC, már az is hatalmas segítség volna az elektronikával
foglalkozóknak, azaz nekünk. De ennél ő sokkal többet is tud, de erről kicsit később!
Az előbb ismertetett kapcsolás az alábbiakban látható:

A kapcsolás alkatrész-beültetési rajza:

Míg a NYÁK kimaratásához az alábbi kép segítséget nyújt:
Fóliarajz pdf formátumban
Harcolj a spam ellen! Katt ide!