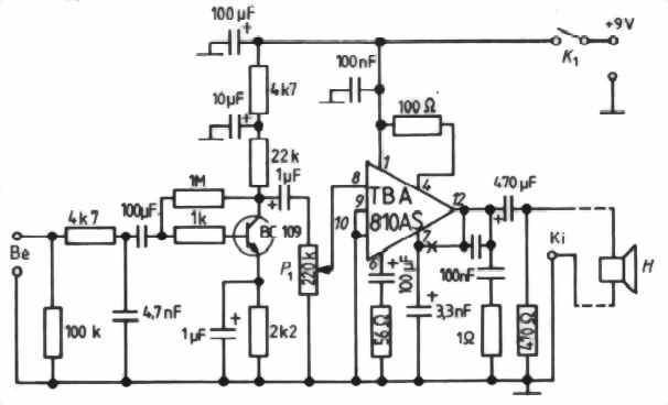
7 wattos hangerősítő kapcsolási rajza