SLP 1959
1959SLP_FX_Loop
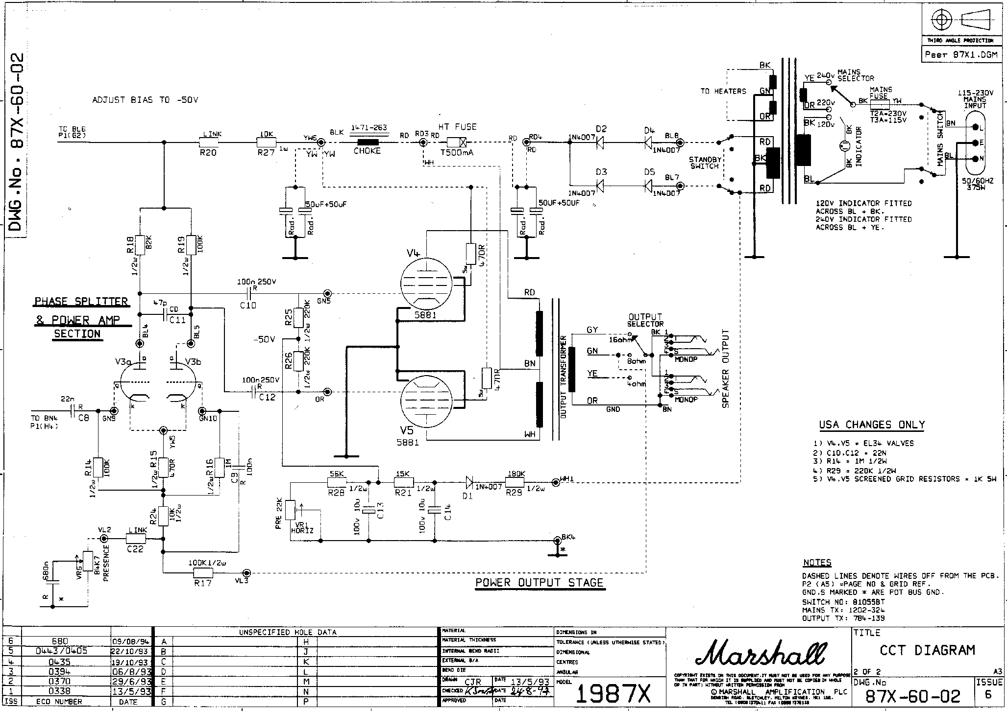
1. 1987
2.1987
marshall_2203
JCM 800 lead 2204
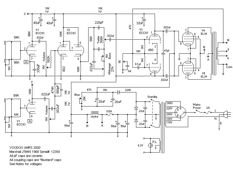
1968_jtm45