A termosztát rövid ismertetése
A műszernek egy független, beállítható kimenete van. A kimenetre relé van csatlakoztatva. A kimenetnél beállítható a kapcsolási hőmérséklet értéke, és külön hiszterézis érték is állítható.
Összesen 2 kapcsolási pontja van, a kapcsolási, hiszterézis, érték a két nyomó gomb segítségével állítható be. A kijelzőn egyszerre látható az aktuális hőmérséklet a beállított kapcsolási hőmérséklet és hiszterézis.
A kijelzőn kijelzésre kerül az is ha a kimenet bekapcsol.
Beállítható, hogy fűtés vagy hűtés üzemmódban működjön.
Alkalmazása: napkollektorhoz, autóklíma vezérléshez, keltetőbe, tápegységbe hő védelemnek, terráriumhoz, hűtő-fűtő berendezésekhez...
- Mérés felbontás: 1 °C
- Állíthatóság felbontás: 1 °C
- Kapcsolási felbontás: 1 °C
- Hiszterézis felbontás: 1 °C
- Hőmérséklet mérés: 0-155°C
- Ki, be kapcsolási tartomány állíthatóság: 0-99°C
- Hiszterézis állíthatóság : 1-75°C
- Csatlakoztatható kijelző: bármilyen HD44780 1x16, 2x8, 2x16
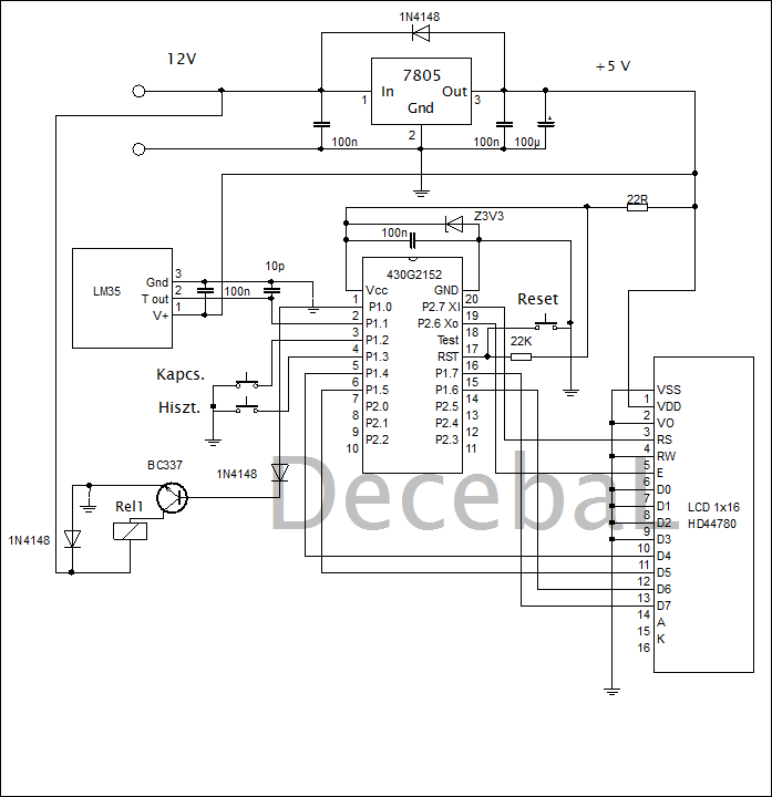
Bárki utánépítheti, vagy megrendelheti a termosztátot. A kapcsolási rajz lentebb megtalálható.
A controllerbe a program és a hex fájl nem publikus akit érdekel vegye fel velem a kapcsolatot.
Eladó, fejlesztésből kimaradt elektronikai alkatrészek  |