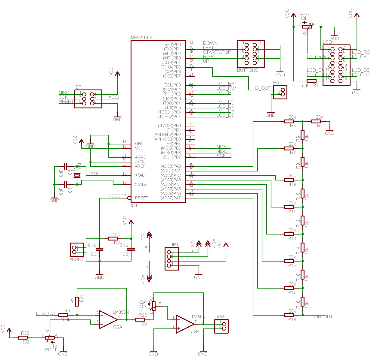
Kapcsolásirajz
FIRMWARE
Költséghatékony jelgerátor!
Az álábbi jelek állíthatók vele elő:
Eredeti Forrás
FIRMWARE


















Költséghatékony jelgerátor!
Az álábbi jelek állíthatók vele elő:








Eredeti Forrás