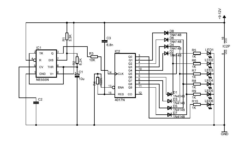
Nos tehát akkor a "Knight Rider" kapcsolás:
Először is a kapcsolási rajz következzen:

Ez a kpcsolás így, első ránézésre igen bonyolultnak tűnik, azonban korántsem olyan szörnyű a helyzet,
merthogy a jobb oldalon látható, kb. félkör alakú alkatrészek (az úgynevezett logikai kapuk) nagyrésze
néhány integrált áramkörbe van összeépítve. A logikai kapuk működéséről több szakkönyv, irodalom létezik,
akit érdekel a téma, az Interneten is bőséges irodalom található, ezért azokról itt nem szólok.
A kapcsolás megépítéséhez kétoldalas NYÁK lemez szükséges, mert a rjazolat néhány eleme csak így kivitelezhető.
Ezért a fóliarajz is két különböző részben készült. Természetesen az egyik (mely a kevesebb vonalat
tartalmazza) az alkatrészek oldalára kerül. Azokon a pontokon, ahol a két rajzolatot össze kell kötni, kis
pöttyök vannak. Ezel segítik a két rajzolat egymáshoz képesti elhelyezését is, valamit ezekbe is egy-egy
furatot célszerű készíteni, majd a furaton egy vékony drótot (pl. egy ellenállás levágott kivezetését)
érdemes átdugni, majd azt mind a két oldalom a fóliához forrasztani.
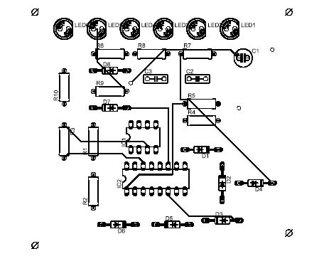
Ennyi bevezető után akkor lássuk először az alsó oldalt, azaz azt, ahova az alkatrészek kivezetései kerülnek:

A következő rajz a felső, azaz az alkatrészek felőli (beültetés-oldali) rajzolat:

Lássuk akkor az alkatrészek beültetési rajzát:

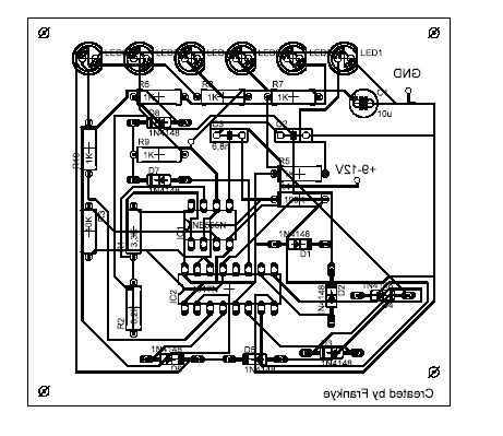
És végül, az egész együtt:

A kapcsolás akár egy 9V-os elemről is működik, mint az a rajzokból megállapítható, de autóba is beszerelhető,
mert akár 12V egyenáramról is táplálható.
Ha valaki ezt a kapcsolást is megépítette sikerrel, akkor már szinte "profinak" vallhatja magát. A továbbiakban
nem fogok minden kapcsolást ilyen részletességgel elmagyarázni, de igyekszem minden kapcsoláshoz a fólia-rajzot
is mellékelni.
Ennek a kapcsolásnak a fóliarajzai:
Alsó oldal fóliarajza
Felső (alkatrész) oldal fóliarajza
Valamennyi rajzolat együtt, alkatrészekkel
Alkatrész-beültetési rajz
A kapcsolási rajz, az esetleges hibakereséshez
A fóliarajzok pdf formátumban készültek, hogy kinyomtatáskor mérethelyesen jelenjenek meg.
A kapcsolások megtervezése nem kis feladat, azonban a NYÁK lemezek maratási rajzát elkészíteni,
ha lehet, még egy picit ennél is bonyolultabb. Azonban a számítógép - mint oly sok minden másban - ebben is
a segítségünkre lehet.
A kapcsolási rajzokból NYÁK-tervet készítő programok közül kiemelkedik az EAGLE nevű, mely - annak ellenére,
hogy nem magyar nyelvű - véleményem szerint - az egyik legjobb e téren! Kezelése csak első látásra tűnik
bonyolultnak, de ha az ember elmélyed egy kicsit a kezelésében, próbálgtja használni, akkor hamar meg lehet
szokni.
Egy rövid bemutatást feltettem
>>> ide <<<, hogy könnyebb legyen az első lépések megtétele.
Az Eagle 4.11 verzióját feltettem a honlapra is, letölthető >>> innen <<<, azonban
felhívom a figyelmet, hogy
a regisztráció nélüli használat illegális!
Amennyiben mégis letöltöd, akkor 24 órán belül le kell törölni! (:-D)
Amennyiben Neked is van valami jó, kipróbált kapcsolásod, azt (akár kézi rajzban is) küldd el, és szívesen
felteszem az oldalra.
További kapcsolások >>>
Harcolj a spam ellen! Katt ide!
