Amerikai filmekben látható, hogy a rendőrautó lámpái (reflektorai) felváltva villognak az üldözés közben.
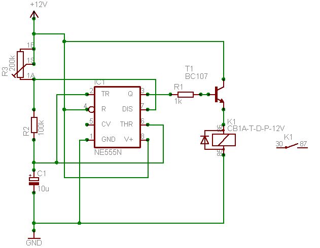
Egy ilyen hatást jelenít meg ez a kapcsolás:

És a fóliarajz a beültetéssel együtt (a fóliarajzot tükrözni kell!):

További kapcsolások >>>
Harcolj a spam ellen! Katt ide!
