Lackfi Simon

villamosmérnök hallgató honlapja

  • Kezdőlap
  • Tesla tekercs
  • Hangfrekvenciás keverő
  • Ibanez TS808 gitártorzító
  • Boost DC-DC konverter
  • Hangfal építés
  • Hobbik

3+2csatornás (5.1 és 2 sztereo) hangfrekvenciás keverő - projekt

Még gimnáziumi éveimben vettem tervbe egy hangfrekvenciás keverő építését.

A feladatot azonban nem annyira egyszerűen fogalmaztam meg, mint ahogy hangzik. Az interneten nagyon sok keverő kapcsolás található, még nagy gyártók is közzétették kész kapcsolásaikat.

Ami nálam az extra, hogy a hangrendszerem 5.1-es(saját készítésű végfokokkal). A számítógépből jövő 5.1-es hangbemenetet erre egyenesen rá kell kevernie. Ezen kívül a két sztereo hangcsatornát is az 5.1-re rá kell tudnia keverni. Természetesen mindegyik csatornához előerősítést, némítást, hangerő állítást és hangszínszabályzást(a SW+C-t kivéve) is terveztem.

Ezek alapján kiindulva az interneten fellelhető keverő kapcsolási rajzokat nézegetve állítottam végül össze a saját kapcsolásomat.

Az első elkészült panel a hangerő szabályzó lett. Mivel nagyon kevés(és drága) sztereó LOG potenciométert találtam a boltokban, az áramkört feszültség-vezérelt műveleti erősítővel valósítottam meg(SSM2164).

Mivel a panelen még volt hely, ide került a kivezérlésmérő kapcsolás. 2x10 LED-es, LM3915 IC gyári kapcsolásával

.
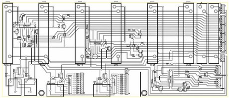
A nyákterv.


A kész panel.

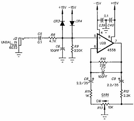
A hangszínszabályozó egy internetes kapcsolás, műveleti erősítővel.


A kapcsolási rajz.
Forrás: www.bsselektronika.hu

 


A kész panel.



És a hátoldala.

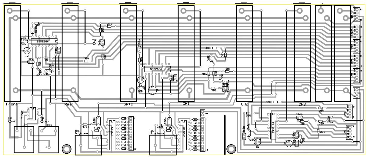
Szükség volt egy olyan panelre, amibe az egész beleilleszthető, a többi áramkört összeköti és a hangsávokat keveri. (Ez az alaplap.)


Az alaplap.

Az előerősítést szabályozó áramkört egy Fender kapcsolásból vettem, szintén műveleti erősítős.


Forrás: http://www.fender.com/en-UA/support/articles/?category=amplifier-schematics


Az előerősítés panel.

A keverő egyelőre projekt: nincs kész benne a tápegység, a fejhallgató erősítő(valamilyen A osztályú vagy csöves áramkört tervezek bele) és az egészet irányító mikrokontrolleres egység. Ezzel tervezem a csatornák némítását (és annak egy LEDdel a visszajelzését), a hátsó hangszórókra a jel rákapcsolását és a későbbi esetleges fejlesztések vezérlését.

Készen így fog kinézni:

 

 

 

Copyright © 2014 Lackfi Simon.